| 2017/03/15 本校參加教育局105年學校評鑑榮獲各項優等獎 |
|---|
單位處室:秘書室
消息類別:活動與比賽
大好消息!!! 106.3.15
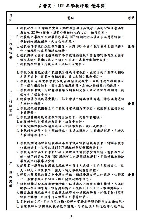
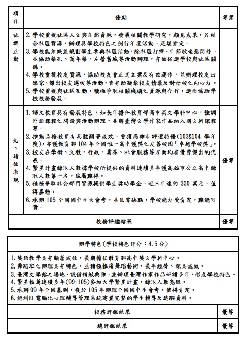
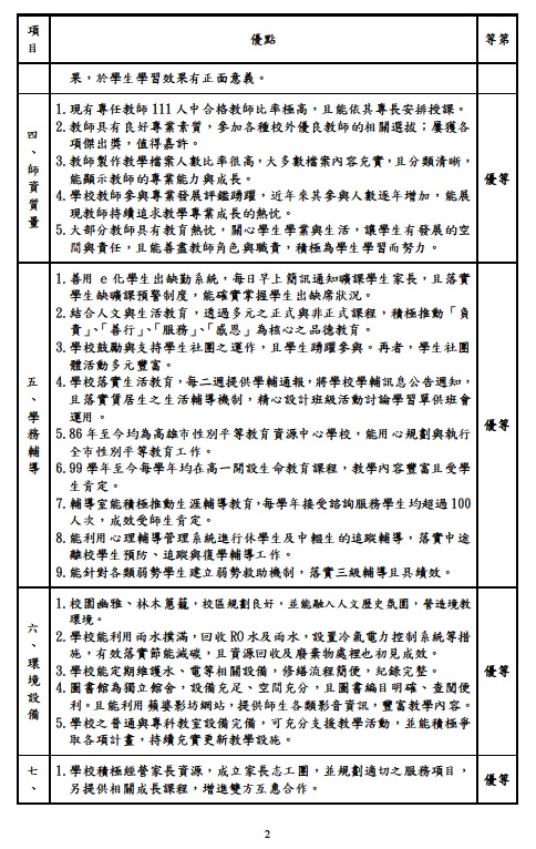
左營高中參加高雄市政府教育局105學年學校評鑑,
全部八個項目
校長領導、行政管理、課程教學、師資質量、
學務輔導、環境設備、社群互動、績效表現
均榮獲優等
總評鑑成績榮獲優等
這是全體師生及家長共同努力的成果
也謝謝家長會、教師會、校友會、志工團、退休人員聯誼會及合作社的支持。
.jpg)
.jpg)
.jpg)
左營高中參加高雄市政府教育局105學年學校評鑑,
全部八個項目
校長領導、行政管理、課程教學、師資質量、
學務輔導、環境設備、社群互動、績效表現
均榮獲優等
總評鑑成績榮獲優等
這是全體師生及家長共同努力的成果
也謝謝家長會、教師會、校友會、志工團、退休人員聯誼會及合作社的支持。
.jpg)
.jpg)
.jpg)
