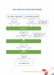
學生或學生自治組織對學校之懲處、其他措施或決議,認為違法或不當致損害其權益者,得向學校提出申訴
相關辦法如下表,請自行下載使用。
| 資料名稱 | 下載連結 |
| 高級中等學校學生申訴及再申訴評議委員會組織及運作辦法 | 點我下載 |
| 學生申訴手冊 | 點我下載 |
| 學生本人申請書 | WORD下載 |
| 學生代理人申訴書 | WORD下載 |
上述表件自行填寫後,請務必親筆簽名申請掃描,可寄信至guidance@tyhs.kh.edu.tw或親送本校輔導室。
國教署學生事務資訊暨活動網站設有「學生申訴及再申訴專區」(網址:https://friendlycampus.k12ea.gov.tw/StudentAffairs/54/2)
印刷版-111學生申訴手冊-18_..
印刷版-111學生申訴手冊-19_..
