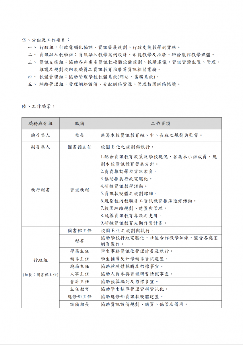
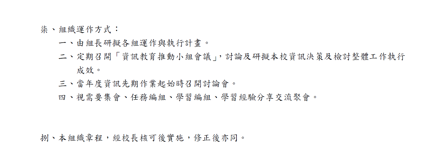
高雄市立左營高級中學資訊教育推動小組組織章程 (92.8.1制定) (111.1.4修訂)




| 參考資料:高雄市教育局所屬各級學校 - 資訊教育推動小組介紹 |
| 1.資訊教育推動小組設立辦法暨相關職掌 2.重申本局所屬各級學校各項資訊人員職稱公文-附件 3.執秘比照組長年資公文 4.執秘減授課規定公文 5.修正5高雄市高級中等學校教師及兼任行政職務人員每週授課節數實施要點第五點附件 6.參考資料一、參考資料二 |




| 參考資料:高雄市教育局所屬各級學校 - 資訊教育推動小組介紹 |
| 1.資訊教育推動小組設立辦法暨相關職掌 2.重申本局所屬各級學校各項資訊人員職稱公文-附件 3.執秘比照組長年資公文 4.執秘減授課規定公文 5.修正5高雄市高級中等學校教師及兼任行政職務人員每週授課節數實施要點第五點附件 6.參考資料一、參考資料二 |